40 cara mengajukan pengembalian dana di shopee

Pembatalan Pesanan dan Pengembalian Dana di Shopee Dipersulit Pelayanan Shopee benar-benar mengecewakan dan lebih mendukung penjual yang sudah jelas Memang sangat berbelit belit untuk pengembalian dana di shopee. Belum lagi CS nya yang Kami mengajukan pengembalian dana tnp pengembalian barang. Mengingat hrg barang 14 rb ongkir 10... Cara Pengembalian Dana Shopee Terbaru Update 2021 Cara pengembalian dana shopee sangat gampang akan tetapi kalian harus melihat kebijakan pengembalian dana dan barang yang ada di shopee. Berikut ini beberapa cara pengembalian dana dan barang shopee. Cara Mengajukan Pengembalian Dana di Shopee Produk Sudah Dikirim.

Cara Mengajukan Pengembalian Dana di Shopee - Jagoan Kode Yaitu terkait dengan bagaimana cara mengajukan pengembalian dana di shopee. Sekedar sharing, beberapa waktu yang lalu, saya memesan barang di shopee. Semua jenis transaksi sudah saya bayar lunas dan tinggal dikirim di hari berikutnya.

Cara mengajukan pengembalian dana di shopee

Cara mengajukan pengembalian dana di shopee

Cara Pengembalian Dana di Shopee (3 Opsi) Mudah Sebenarnya ada beberapa langkah cara pengembalian dana di Shopee yang dapat dilakukan. Cara ini tergantung dari kondisi orderan, yakni jika produk Untuk mengajukan pengembalian dana di aplikasi Shopee pertama adalah apabila kondisi produk belum dikirim. Apabila Kamu mengalami hal... 2 Cara Pengembalian Dana Di Shopee Baik Transfer Maupun Kredit Sama seperti artikel saya sebelumnya: Cara Mengajukan Pengembalian Dana di Shopee Berdasarkan Pengalaman Pribadi, barang yang dibeli, sudah ditransfer, lalu ingin dibatalkan, maka setelah pembatalan pesanan disetujui, uang akan dikembalikan kepada pembeli Shopee. Cara Mengajukan pengembalian Barang di Shopee Cara mengajukan retur di Shopee mall sebenarnya tidak jauh berbeda dengan cara mengembalikan barang pada star seller shopee. Ketika melakukan pengembalian barang ada yang perlu diperhatikan yaitu pesanan masih dalam masa garansi dan pastikan kamu belum menekan tombol pesanan diterima.

Cara mengajukan pengembalian dana di shopee. Cara Pengembalian Dana Di Shopee Berikut cara mengajukan pengembalian barang di Shopee : Cara Membatalkan Pesanan Status Dikirim Atau Diterima. Perlu diingat bahwa kamu perlu mengaktifkan ShopeePay agar proses pengembalian dana di Shopee dapat lebih mudah dilakukan. Cara Mengajukan Pengembalian Dana Atau Barang Yang... Cara Pengembalian Barang & Dana Shopee Ke Rekening ShopeePay 2021Подробнее. Cara mengajukan pengembalian dana di shopee | Terbaru 2021Подробнее. Cara mengajukan pengembalian dana DI shopee [Pengembalian Barang/Dana] Bagaimana cara mengajukan... Anda dapat mengajukan permintaan pengembalian barang/dana melalui aplikasi Shopee jika pesanan Anda masih dalam masa Garansi Shopee dan belum meng-klik Pesanan Diterima. Untuk melakukan pengajuan, melakukannya, pilih Saya > tab Dikirim > pilih Ajukan Pengembalian pada...

Cara Mengajukan Pengembalian Dana Shopee, Pasti Berhasil! Cara mengajukan pengembalian dana di Shopee yang sudah diterima barangnya. Ada satu kasus di mana saat menerima barang ternyata produk yang datang tak sesuai dengan pesanan. Jika ini terjadi, jangan terburu-buru kecewa lalu memberikan bintang 1 karena ini berpengaruh sekali ke performa... PDF Proses pengembalian barang & dana DI shopee Bagaimana cara memproses pengembalian barang & dana? Bagaimana jika saya tidak setuju dengan Pembeli? 1• Pembeli melakukan transaksi di Shopee 2• Shopee akan menahan dana penjualan untuk sementara 3• Jika Pembeli mengonrmasi telah menerima produk atau Masa Garansi Shopee... Bagaimana Cara Mengajukan Pengembalian Dana Shopee? Sekarang lanjut ke cara mengajukan pengembalian dana Shopee di status pesanan yang berbeda-beda nih. Pertama saya akan membahas tentang cara Untuk lebih jelasnya kalian bisa ikuti langkah-langkah cara mengajukan pengembalian dana Shopee saat pesanan sedang dikemas oleh seller... Cara mengajukan pengembalian dana DI shopee #shopee #shopeepaycara mengajukan pengembalian dana di shopee .solusi jika belanja di shopee dan ternyata barang yang dikirim kurang lengkap. kita bisa...

Ajukan Pengembalian Dana Cara kerja Garansi Shopee adalah dengan menahan dana yang telah Anda bayarkan ke penjual untuk sementara. Agar dana pesanan Anda bisa kembali, penjual harus menyetujui pengembalian dana yang Anda ajukan. Anda bisa melampirkan bukti-bukti bahwa pesanan memang belum sampai ke... Cara Mengajukan Pengembalian Dana / Refund - Tokopedia Blog Cara Mengajukan Pengembalian Dana - Kamu sudah melakukan pembayaran untuk produk favoritmu, namun barang idamanmu itu belum sampai juga setelah beberapa hari? Jika kamu tak sabar lagi untuk menunggu, atau kamu sangat memerlukannya dalam waktu dekat, sekarang kamu bisa... Cara Pengembalian Dana (Refund) Shopee dan Membatalkan Pesanan Untuk mengajukan pengembalian dana, pilih opsi 'Pengembalian Dana' yang ada di Scroll Down sebelah kanan. Klik opsi tersebut untuk proses pengembalian dana, nanti disuruh mengisi alasan Setelah itu, Shopee akan mengkonfirmasi penjual untuk menyetujui proses pengembalian dana ini. 2+ Cara Pengembalian Dana Shopee Terbaru Lengkap Cara Mengajukan Pengembalian Dana Shopee. Mengaktifkan shopeepay. Cara Pengembalian Dana di Shopee Jika Tidak Menerima Barang.

Cara Ajukan Pengembalian Barang dan Dana di Shopee Saat ...

Cara Ajukan Pengembalian Barang dan Dana di Shopee Saat ...

Mempelajari pengembalian dana di Google Play - Bantuan Google Play Google dapat memberikan pengembalian dana untuk beberapa pembelian Google Play, bergantung pada kebijakan pengembalian dana. Anda juga dapat langsung menghubungi developer. Jika pemb.

Cara Mudah Mengajukan Pengembalian dana di Shopee | TEKNOHITS

Cara Mudah Mengajukan Pengembalian dana di Shopee | TEKNOHITS

Mengajukan Pengembalian Dana Di Shopee shopee #shopeepay cara mengajukan pengembalian dana di shopee . solusi jika belanja di shopee dan ternyata barang yang ... Membahas Proses Pengembalian Dana Ke Shopeepay Karena Transaksi Di Shopee Dibatalkan # Cara Menambahkan ...

Shopee Indonesia on Twitter:

Shopee Indonesia on Twitter: "@Puff21419602 Hi Kak, maaf ...

4 Cara Pengembalian Dana Di Shopee... | Teknologi Terbaru oke sekian artikel tentang Cara pengembalian dana di shopee ke pembeli via shopeepay dan cara penarikan dana shopeepay ke rekening bank , apabila bermanfaat jangan lupan dibagikan yah, terima kasih. Pencarian Berdasarkan Kata Kunci. pengajuan pengembaliand shopee dengan uang...

Cara Pengembalian Dana (Refund) Shopee dan Membatalkan ...

Cara Pengembalian Dana (Refund) Shopee dan Membatalkan ...

Cara Mengajukan Pengembalian Dana di Shopee Kalau... | Gadgetren Menjamin setiap transaksi aman, Shopee menghadirkan Garansi Shopee. Dengan fitur ini, pelanggan bisa mengajukan pengembalian dana saat mengalami masalah transaksi. Barang Tidak Sampai Atau Tidak Sesuai Pesanan? Berikut Cara Mengajukan Pengembalian Dana di Shopee.

Kecurangan Tim Retur Shopee Memanfaatkan Kelengahan Pembeli ...

Kecurangan Tim Retur Shopee Memanfaatkan Kelengahan Pembeli ...

Cara Mengajukan Pengembalian Dana di Shopee Karena Barang... Cara mengajukan pengembalian dana di shopee karena barang tidak dikirim dapat dilakukan pembeli yang telah mendapatkan resi otomatis atau be...

Cara Membatalkan Pesanan di Shopee yang sudah dibayar -

Cara Membatalkan Pesanan di Shopee yang sudah dibayar -

Cara Mengajukan Pengembalian Barang di Shopee Ternyata banyak pembeli di Shopee yang belum paham bagaimana cara mengajukan pengembalian barang di Shopee. Biasanya karena barang cacat, rusak, atau tidak sesuai pesanan. Bahkan ada yang langsung menolak menerimanya dan menyuruh kurir mengirim balik ke Seller.

Cara Pengembalian Dana (Refund) Shopee dan Membatalkan ...

Cara Pengembalian Dana (Refund) Shopee dan Membatalkan ...

Cara Pengembalian Dana Shopee Lewat ShopeePay ke Rekening... CARA PENGEMBALIAN DANA DI SHOPEE Ralia Shop akan memberi tutorial tentang cara pengembalian dana di shopee terbaru 2021 untuk pembelian...

Cara Mengajukan Pengembalian Barang di Shopee, Uang Refund ...

Cara Mengajukan Pengembalian Barang di Shopee, Uang Refund ...

Pengembalian Dana Shopee Cara meminta pengajuan Pengembalian Dana di Applikasi shopee Taiwan Pengembalian dana dapat di ajukan apabila barang ... Cara Mengajukan Pengembalian Dana Di shopee Terimakasih sudah mengklik vidio ini. vidio ini di khususka kepada pengguna ...

Cara Mengajukan Pengembalian Dana di Shopee - Jagoan Kode

Cara Mengajukan Pengembalian Dana di Shopee - Jagoan Kode

Cara Mengajukan Pengembalian Barang Di Shopee Paling Mudah Berikut ini cara mengajukan pengembalian barang Shopee. Bagaimana sih cara mengajukan pengembalian barang Shopee? Apakah bisa retrun saja bukan refund? Untuk itu, pembeli berharap dapat mengembalikan barang pesanannya tersebut dan dana yang dikeluarkan pun bisa kembali.

Melaporkan Kecurangan Penjual ke Shopee Tidak Membuahkan ...

Melaporkan Kecurangan Penjual ke Shopee Tidak Membuahkan ...

Syarat dan Cara Mengajukan Pengembalian Dana Di Shopee... Mempelajari cara mengajukan pengembalian dana di shopee merupakan salah satu bekal penting bagi para pecinta belanja online . Tak dipungkiri...

Buka-Laptop Blog Tips Trik Internet Sharing

Buka-Laptop Blog Tips Trik Internet Sharing

Cara Ajukan Pengembalian Dana Di Shopee 2022 - Achmad Dimas Begini cara lengkap mengajukan pengembalian dana di Shopee. Selain itu Shopee memberikan opsi pengembalian barang jika barang sudah diterima namun tidak sesuai. Sehingga pembeli yang tidak puas bisa menerima uangnya kembali.

Cara Mengembalikan Dana Shopee Untuk Barang Yang Tidak ...

Cara Mengembalikan Dana Shopee Untuk Barang Yang Tidak ...

Cara Mengajukan Pengembalian Dana atau Barang Dan Tentang... Sebelum kita masuk ke bagian bagaimana cara mengajukan permohonan pengembalian Dana atau Uang, ada baiknya kita simak terlebih dahulu kebijakan yang di informasikan oleh Shopee.

Cara Pengembalian Dana di Shopee (3 Opsi) Mudah

Cara Pengembalian Dana di Shopee (3 Opsi) Mudah

Cara Mengajukan pengembalian Barang di Shopee Cara mengajukan retur di Shopee mall sebenarnya tidak jauh berbeda dengan cara mengembalikan barang pada star seller shopee. Ketika melakukan pengembalian barang ada yang perlu diperhatikan yaitu pesanan masih dalam masa garansi dan pastikan kamu belum menekan tombol pesanan diterima.

Cara Ajukan Pengembalian Barang dan Dana di Shopee Saat ...

Cara Ajukan Pengembalian Barang dan Dana di Shopee Saat ...

2 Cara Pengembalian Dana Di Shopee Baik Transfer Maupun Kredit Sama seperti artikel saya sebelumnya: Cara Mengajukan Pengembalian Dana di Shopee Berdasarkan Pengalaman Pribadi, barang yang dibeli, sudah ditransfer, lalu ingin dibatalkan, maka setelah pembatalan pesanan disetujui, uang akan dikembalikan kepada pembeli Shopee.

Bagaimana cara Penjual menggunakan fitur Pusat Resolusi?

Bagaimana cara Penjual menggunakan fitur Pusat Resolusi?

Cara Pengembalian Dana di Shopee (3 Opsi) Mudah Sebenarnya ada beberapa langkah cara pengembalian dana di Shopee yang dapat dilakukan. Cara ini tergantung dari kondisi orderan, yakni jika produk Untuk mengajukan pengembalian dana di aplikasi Shopee pertama adalah apabila kondisi produk belum dikirim. Apabila Kamu mengalami hal...

Pengalaman Cara Pengembalian Barang Shopee Lewat J&T ...

Pengalaman Cara Pengembalian Barang Shopee Lewat J&T ...

Cara mengajukan pengembalian uang & barang yang sudah dibayar ...

Cara mengajukan pengembalian uang & barang yang sudah dibayar ...

3 Cara Mengajukan Pengembalian Dana di Shopee Terbaru ...

3 Cara Mengajukan Pengembalian Dana di Shopee Terbaru ...

Proses Pengembalian Barang dan Dana di Shopee Tidak Jelas ...

Proses Pengembalian Barang dan Dana di Shopee Tidak Jelas ...

Cara Mengembalikan Dana Shopee Untuk Barang Yang Tidak ...

Cara Mengembalikan Dana Shopee Untuk Barang Yang Tidak ...

Cara Pengembalian Dana (Refund) Shopee dan Membatalkan ...

Cara Pengembalian Dana (Refund) Shopee dan Membatalkan ...

Cara Ajukan Pengembalian Dana di Shopee Terbaru – Pintar Peluang

Cara Ajukan Pengembalian Dana di Shopee Terbaru – Pintar Peluang

Mudah! Cara Mengembalikan Barang di Shopee Dengan Cepat - Jubelio

Mudah! Cara Mengembalikan Barang di Shopee Dengan Cepat - Jubelio

Solusi Pesanan Tidak Sesuai saat Belanja di Shopee | BAJUYULI ...

Solusi Pesanan Tidak Sesuai saat Belanja di Shopee | BAJUYULI ...

Kebijakan Pengembalian Barang/Dana Shopee Mall | Pusat ...

Kebijakan Pengembalian Barang/Dana Shopee Mall | Pusat ...

15 Cara Ajukan Pengembalian Barang di Shopee Yang Sudah diterima

15 Cara Ajukan Pengembalian Barang di Shopee Yang Sudah diterima

Proses Penyelesaian Masalah Non-Shopee Mall | Pusat Edukasi ...

Proses Penyelesaian Masalah Non-Shopee Mall | Pusat Edukasi ...

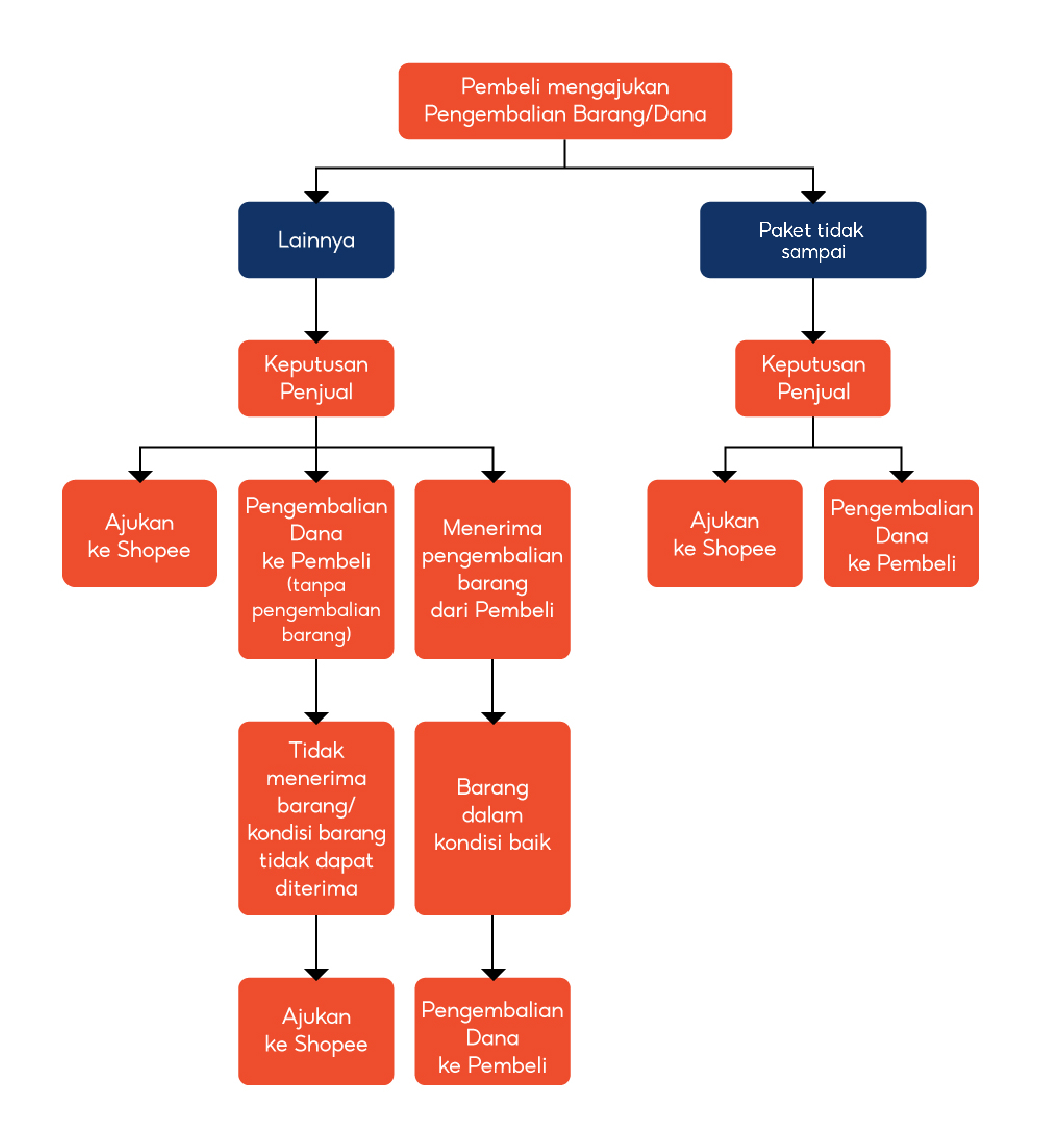
Menanggapi Pengajuan Pengembalian Barang/Dana Non-Shopee Mall ...

Menanggapi Pengajuan Pengembalian Barang/Dana Non-Shopee Mall ...

Tentang Proses Pengembalian Barang/Dana | Pusat Edukasi ...

Tentang Proses Pengembalian Barang/Dana | Pusat Edukasi ...

Cara Mengajukan Pengembalian Dana di Shopee - Jagoan Kode

Cara Mengajukan Pengembalian Dana di Shopee - Jagoan Kode

Cara Mengajukan Pengembalian Dana di Shopee, Begini ...

Cara Mengajukan Pengembalian Dana di Shopee, Begini ...

Cara Pengembalian Dana (Refund) Shopee dan Membatalkan ...

Cara Pengembalian Dana (Refund) Shopee dan Membatalkan ...

Cara Mengajukan Pengembalian Barang Di Shopee Paling Mudah

Cara Mengajukan Pengembalian Barang Di Shopee Paling Mudah

Pengalaman Belanja Di Shopee Tapi Barang Tak Sesuai Deskribsi ...

Pengalaman Belanja Di Shopee Tapi Barang Tak Sesuai Deskribsi ...

Cara Mengajukan Pengembalian Dana atau Barang Dan Tentang ...

Cara Mengajukan Pengembalian Dana atau Barang Dan Tentang ...

Cara Mengajukan Pengembalian Barang di Shopee — EtalaseBisnis.com

Cara Mengajukan Pengembalian Barang di Shopee — EtalaseBisnis.com

Cara Mengajukan Pengembalian Dana di Shopee - Jagoan Kode

Cara Mengajukan Pengembalian Dana di Shopee - Jagoan Kode

4 Cara Pengembalian Dana Di Shopee & SOLUSINYA [Lengkap ...

4 Cara Pengembalian Dana Di Shopee & SOLUSINYA [Lengkap ...

Cara Mengajukan Pengembalian Dana di Shopee, Jangan Khawatir Dulu

Cara Mengajukan Pengembalian Dana di Shopee, Jangan Khawatir Dulu

PETUNJUK PENGEMBALIAN BARANG & DANA

PETUNJUK PENGEMBALIAN BARANG & DANA

0 Response to "40 cara mengajukan pengembalian dana di shopee"

Post a Comment

Iklan Atas Artikel

Iklan Tengah Artikel 1

Iklan Tengah Artikel 2

Iklan Bawah Artikel